ForkToPost is the ultimate submission generator for the DEV Weekend Challenge: Community. It helps you transform your GitHub repository into a compelling story that captures the attention of the DEV.to community.
Whether you're struggling to articulate your value proposition or just want to craft a professional, witty, and scannable post, ForkToPost uses Google's Gemini AI to weave your code into a winning narrative.
Click to watch ForkToPost in action:
β‘ Built for the Weekend: Designed specifically to help DEV Challenge participants meet tight deadlines without sacrificing quality.
- π€ AI-Powered Narrative: Leverages
gemini-3-flash-previewto analyze your repository and generate structured Markdown. - π GitHub Integration: Automatically fetch project names and README content by pasting a GitHub URL.
- π¨ Image Generation: Create cinematic visual metaphors for your projects using
gemini-3.1-flash-image-preview. - πΌοΈ Image Hosting: Automatically upload AI-generated images to ImgBB to ensure they appear as cover images on DEV.to.
- π Direct Publish: Publish your generated post directly as a draft to DEV.to with one click.
- π€ Profile Verification: Enter your API key to instantly see your DEV.to avatar and username, ensuring a secure and correct connection.
- π§ Advanced Writing Toggles:
- Add Empathy: Infuse your post with emotional resonance, focusing on the human struggle and the "aha!" moment.
- Architecture Deep-Dive: Automatically generate a structured technical breakdown of your system.
- π Immersive UI Themes: Four distinct visual experiences to match your project's vibe:
- π Sea (Abyssal): A deep-sea, bioluminescent aesthetic with terminal-inspired elements.
- π³ Forest (Enchanted): A warm, parchment-style design that feels like reading an ancient scroll.
- β‘ Technical (Terminal): A sleek, high-contrast dark mode for the minimalists.
- π» Original (Modern): A clean, standard professional interface.
- π Dual Modes:
- π Stable Workspace: A side-by-side layout that keeps your post preview centered while providing tools (copy, publish, etc.) in a stable right sidebar.
- π One-Click Copy: Instantly copy your generated post and preview with a single click.
- π‘οΈ Attribution: Every post includes a subtle credit footer: Generated with ForkToPost.
- Frontend: React 19, TypeScript, Vite
- Styling: Tailwind CSS 4
- AI: @google/genai
- Text:
gemini-3-flash-preview - Vision/Image:
gemini-3.1-flash-image-preview
- Text:
- Image Hosting: ImgBB API
- Animations: Motion
- Icons: Lucide React
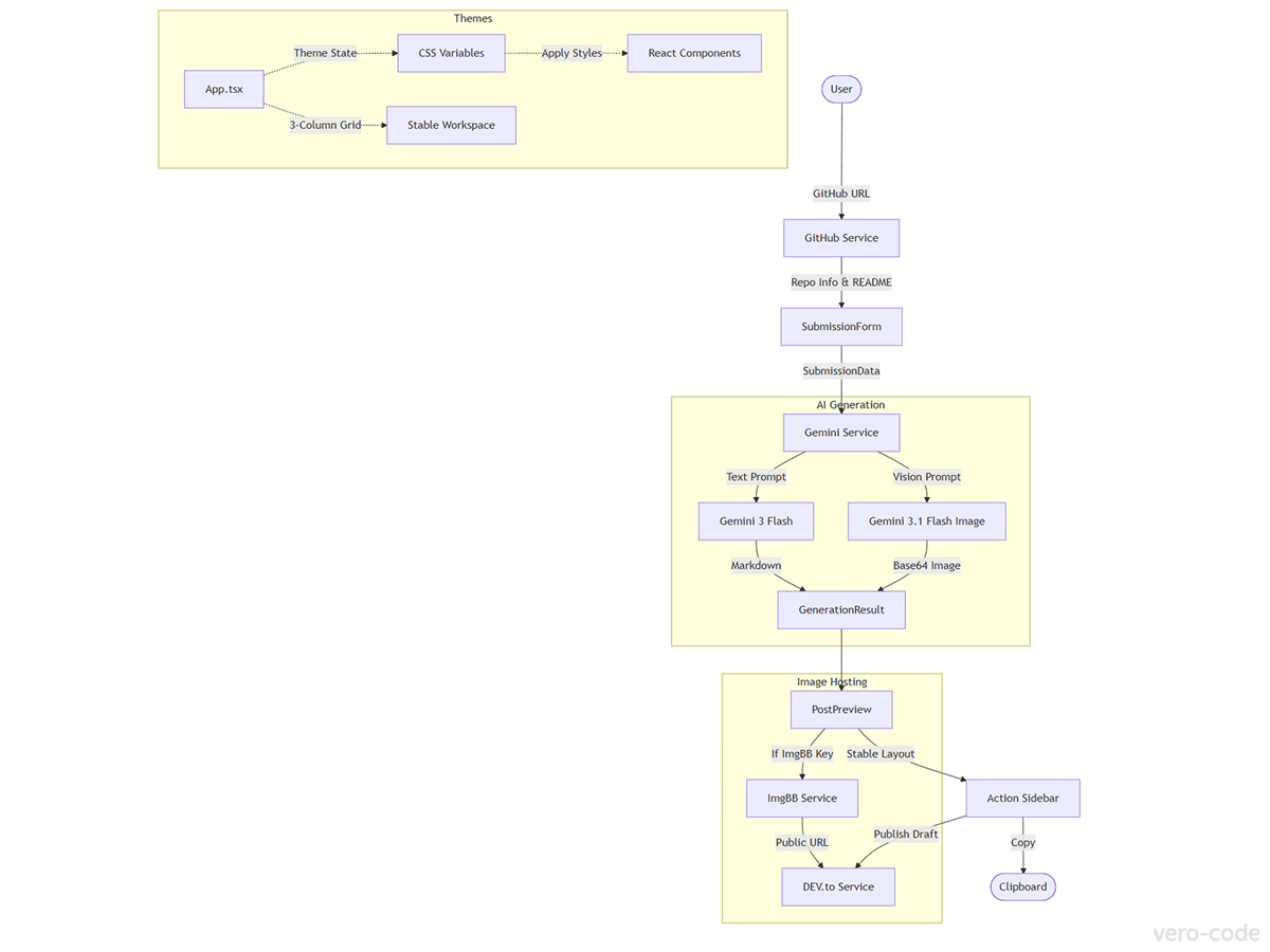
For a detailed deep-dive into the system design, data flow, and component breakdown, please refer to our ARCHITECTURE.md.
- Node.js (v18+)
- A Google AI (Gemini) API Key. Get one at Google AI Studio.
- A DEV.to API Key (Optional, for direct publishing). Get one at dev.to Settings > Extensions.
- An ImgBB API Key (Optional, for auto-uploading AI images). Get one at api.imgbb.com.
-
Clone the repository:
git clone https://github.com/your-username/forktopost.git cd forktopost -
Install dependencies:
npm install
-
Configure Environment: Create a
.envfile in the root directory:GEMINI_API_KEY=your_gemini_api_key_here MODEL_NAME_TEXT="gemini-3-flash-preview" MODEL_NAME_IMAGE="gemini-3.1-flash-image-preview"
-
Start the development server:
npm run dev
The easiest way to deploy ForkToPost is via Vercel:
- Connect your GitHub Repository to a new Vercel project.
- Add Environment Variables: In your project settings, add:
GEMINI_API_KEY: Your Google AI Studio key.MODEL_NAME_TEXT:gemini-3-flash-previewMODEL_NAME_IMAGE:gemini-3.1-flash-image-preview
- Vite Proxy: The project includes a
vercel.jsonfile that automatically handles the API proxying for DEV.to, ensuring the direct publishing feature works in production.
| Theme | Aesthetic | Vibe |
|---|---|---|
| Sea | Bioluminescent Abyss | "Submerged in the technical void." |
| Forest | Ancient Wood | "Code blossoms into stories." |
| Technical | Cybernetic Grid | "01_Technical_Submission_Protocol_Active." |
| Original | Minimalist Modern | "The ultimate DEV submission generator." |
Distributed under the MIT License. See LICENSE for more information.
Made with β¨ (and Gemini) for the DEV.to Community.







