RNintroscreen is the 2nd session build for showing the implementation of Intro / Welcome screen in modern apps.
Let your users get familar with your app by giving an introduction with parallax effect.
Note:
- Arch Linux with VS-Code, thus support focused on Android App
- Extensions: React Native Tools , React-Native Snippets , Prettier
- Device run instead of SDK-build using Vysor
Clone the source locally:
$ git clone https://github.com/aryaminus/RN-intro-screen
$ cd RN-intro-screen
Start the application in development mode
npm install
react-native link
react-native run android
or for VS-Code:
npm install
react-native link
then press F1 or Fn+F1 and React Native:Run Android on Device
Else Follow Code.txt and Youtube
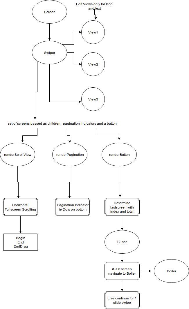
Follow Code.txt and Working.png
- Fork it (https://github.com/aryaminus/RN-intro-screen/fork)
- Create your feature branch (
git checkout -b feature/fooBar) - Commit your changes (
git commit -am 'Add some fooBar') - Push to the branch (
git push origin feature/fooBar) - Create a new Pull Request

