-
Notifications
You must be signed in to change notification settings - Fork 304
Expand file tree
/
Copy pathagent.md
More file actions
284 lines (223 loc) · 13.3 KB
/
agent.md
File metadata and controls
284 lines (223 loc) · 13.3 KB
1
2
3
4
5
6
7
8
9
10
11
12
13
14
15
16
17
18
19
20
21
22
23
24
25
26
27
28
29
30
31
32
33
34
35
36
37
38
39
40
41
42
43
44
45
46
47
48
49
50
51
52
53
54
55
56
57
58
59
60
61
62
63
64
65
66
67
68
69
70
71
72
73
74
75
76
77
78
79
80
81
82
83
84
85
86
87
88
89
90
91
92
93
94
95
96
97
98
99
100
101
102
103
104
105
106
107
108
109
110
111
112
113
114
115
116
117
118
119
120
121
122
123
124
125
126
127
128
129
130
131
132
133
134
135
136
137
138
139
140
141
142
143
144
145
146
147
148
149
150
151
152
153
154
155
156
157
158
159
160
161
162
163
164
165
166
167
168
169
170
171
172
173
174
175
176
177
178
179
180
181
182
183
184
185
186
187
188
189
190
191
192
193
194
195
196
197
198
199
200
201
202
203
204
205
206
207
208
209
210
211
212
213
214
215
216
217
218
219
220
221
222
223
224
225
226
227
228
229
230
231
232
233
234
235
236
237
238
239
240
241
242
243
244
245
246
247
248
249
250
251
252
253
254
255
256
257
258
259
260
261
262
263
264
265
266
267
268
269
270
271
272
273
274
275
276
277
278
279
280
281
282
283
# Agent
## 7.3 Agent
### 1 什么是 LLM Agent?
简单来说,大模型Agent是一个以LLM为核心“大脑”,并赋予其自主规划、记忆和使用工具能力的系统。 它不再仅仅是被动地响应用户的提示(Prompt),而是能够:
1. 理解目标(Goal Understanding): 接收一个相对复杂或高层次的目标(例如,“帮我规划一个周末去北京的旅游行程并预订机票酒店”)。
2. 自主规划(Planning): 将大目标分解成一系列可执行的小步骤(例如,“搜索北京景点”、“查询天气”、“比较机票价格”、“查找合适的酒店”、“调用预订API”等)。
3. 记忆(Memory): 拥有短期记忆(记住当前任务的上下文)和长期记忆(从过去的交互或外部知识库中学习和检索信息)。
4. 工具使用(Tool Use): 调用外部API、插件或代码执行环境来获取信息(如搜索引擎、数据库)、执行操作(如发送邮件、预订服务)或进行计算。
5. 反思与迭代(Reflection & Iteration): (在更高级的Agent中)能够评估自己的行为和结果,从中学习并调整后续计划。
传统的LLM像一个知识渊博但只能纸上谈兵的图书馆员,而 LLM Agent 则更像一个全能的私人助理,不仅懂得多,还能跑腿办事,甚至能主动思考最优方案。

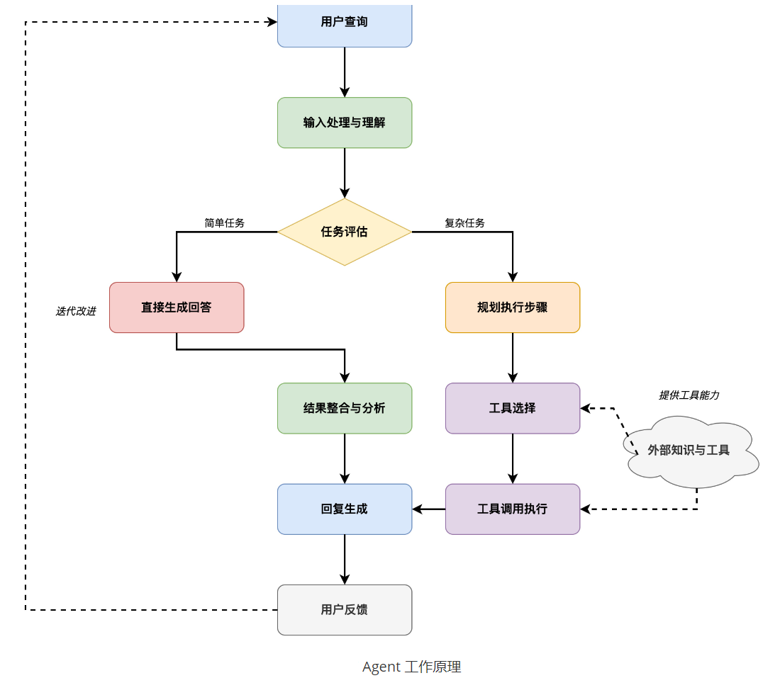
LLM Agent 通过将大型语言模型的强大语言理解和生成能力与规划、记忆和工具使用等关键模块相结合,实现了超越传统大模型的自主性和复杂任务处理能力,这种能力使得 LLM Agent 在许多垂直领域(如法律、医疗、金融等)都具有广泛的应用潜力,如图7.7所示 Agent 工作原理。
### 2 LLM Agent 的类型
虽然LLM Agent的概念还在快速发展中,但根据其设计理念和能力侧重,我们可以大致将其分为几类:
任务导向型Agent(Task-Oriented Agents):
- 特点: 专注于完成特定领域的、定义明确的任务,例如客户服务、代码生成、数据分析等。
- 工作方式: 通常有预设的流程和可调用的特定工具集。LLM主要负责理解用户意图、填充任务槽位、生成回应或调用合适- 的工具。
- 例子: 专门用于预订餐厅的聊天机器人、辅助编程的代码助手(如GitHub Copilot在某些高级功能上体现了Agent特性)。
规划与推理型Agent(Planning & Reasoning Agents):
- 特点: 强调自主分解复杂任务、制定多步计划,并根据环境反馈进行调整的能力。它们通常需要更强的推理能力。
- 工作方式: 常采用特定的思维框架,如ReAct (Reason+Act),让模型先进行“思考”(Reasoning)分析当前情况和所需行动,然后执行“行动”(Action)调用工具,再根据工具返回结果进行下一轮思考。Chain-of-Thought (CoT) 等提示工程技术也是其推理的基础。
- 例子: 需要整合网络搜索、计算器、数据库查询等多种工具来回答复杂问题的研究型Agent,或者能够自主完成“写一篇关于XX主题的报告,并配上相关数据图表”这类任务的Agent。
多Agent系统(Multi-Agent Systems):
- 特点: 由多个具有不同角色或能力的Agent协同工作,共同完成一个更宏大的目标。
- 工作方式: Agent之间可以进行通信、协作、辩论甚至竞争。例如,一个Agent负责规划,一个负责执行,一个负责审查。
- 例子: 模拟软件开发团队(产品经理Agent、程序员Agent、测试员Agent)来自动生成和测试代码;模拟一个公司组织结构来完成商业策划。AutoGen、ChatDev等框架支持这类系统的构建。
探索与学习型Agent(Exploration & Learning Agents):
- 特点: 这类Agent不仅执行任务,还能在与环境的交互中主动学习新知识、新技能或优化自身策略,类似于强化学习中的Agent概念。
- 工作方式: 可能包含更复杂的记忆和反思机制,能够根据成功或失败的经验调整未来的规划和行动。
- 例子: 能在未知软件环境中自主探索学习如何操作的Agent,或者在玩游戏时不断提升策略的Agent。
### 3 动手构造一个 Agent
我们来基于 `openai` 库和其 `tool_calls` 功能,动手构造一个Agent,这个 Agent 是一个简单的任务导向型 Agent,它能够根据用户的输入,回答一些简单的问题。
#### Step 1 : 初始化客户端和模型
首先,我们需要一个能够调用大模型的客户端。这里我们使用 `openai` 库,并配置其指向一个兼容 OpenAI API 的服务终端,例如 [SiliconFlow](https://cloud.siliconflow.cn/i/ybUFvmqK)。同时,指定要使用的模型,如 `Qwen/QwQ-32B,硅基流动还有很多免费模型,测试我们就用免费的了。
```python
from openai import OpenAI
# 初始化 OpenAI 客户端
client = OpenAI(
api_key="YOUR_API_KEY", # 替换为你的 API Key,硅基流动上注册账号,自己创建一个api key就好
base_url="https://api.siliconflow.cn/v1", # 使用 SiliconFlow 的 API 地址
)
# 指定模型名称
model_name = "Qwen/QwQ-32B"
```
#### Step 2: 定义工具函数
定义 Agent 可以使用的工具函数。每个函数都需要有清晰的文档字符串(docstring),描述其功能和参数,因为这将用于自动生成工具的 JSON Schema。
```python
from datetime import datetime
# 获取当前日期和时间
def get_current_datetime() -> str:
"""
获取当前日期和时间。
:return: 当前日期和时间的字符串表示。
"""
current_datetime = datetime.now()
formatted_datetime = current_datetime.strftime("%Y-%m-%d %H:%M:%S")
return formatted_datetime
def count_letter_in_string(a: str, b: str):
"""
统计字符串中某个字母的出现次数。
:param a: 要搜索的字符串。
:param b: 要统计的字母。
:return: 字母在字符串中出现的次数。
"""
return str(a.count(b))
```
为了让 OpenAI API 理解这些工具,我们需要将它们转换成特定的 JSON Schema 格式。这可以通过 `src/utils.py` 中的 `function_to_json` 辅助函数完成。
```python
import inspect
from datetime import datetime
import pprint
def function_to_json(func) -> dict:
# 定义 Python 类型到 JSON 数据类型的映射
type_map = {
str: "string", # 字符串类型映射为 JSON 的 "string"
int: "integer", # 整型类型映射为 JSON 的 "integer"
float: "number", # 浮点型映射为 JSON 的 "number"
bool: "boolean", # 布尔型映射为 JSON 的 "boolean"
list: "array", # 列表类型映射为 JSON 的 "array"
dict: "object", # 字典类型映射为 JSON 的 "object"
type(None): "null", # None 类型映射为 JSON 的 "null"
}
# 获取函数的签名信息
try:
signature = inspect.signature(func)
except ValueError as e:
# 如果获取签名失败,则抛出异常并显示具体的错误信息
raise ValueError(
f"无法获取函数 {func.__name__} 的签名: {str(e)}"
)
# 用于存储参数信息的字典
parameters = {}
for param in signature.parameters.values():
# 尝试获取参数的类型,如果无法找到对应的类型则默认设置为 "string"
try:
param_type = type_map.get(param.annotation, "string")
except KeyError as e:
# 如果参数类型不在 type_map 中,抛出异常并显示具体错误信息
raise KeyError(
f"未知的类型注解 {param.annotation},参数名为 {param.name}: {str(e)}"
)
# 将参数名及其类型信息添加到参数字典中
parameters[param.name] = {"type": param_type}
# 获取函数中所有必需的参数(即没有默认值的参数)
required = [
param.name
for param in signature.parameters.values()
if param.default == inspect._empty
]
# 返回包含函数描述信息的字典
return {
"type": "function",
"function": {
"name": func.__name__, # 函数的名称
"description": func.__doc__ or "", # 函数的文档字符串(如果不存在则为空字符串)
"parameters": {
"type": "object",
"properties": parameters, # 函数参数的类型描述
"required": required, # 必须参数的列表
},
},
}
```
#### Step 3: 构造 Agent 类
定义 `Agent` 类。这个类负责管理对话历史、调用 OpenAI API、处理工具调用请求以及执行工具函数。
```python
from openai import OpenAI
import json
from typing import List, Dict, Any
from utils import function_to_json
# 导入定义好的工具函数
from tools import get_current_datetime, add, compare, count_letter_in_string
SYSTEM_PROMPT = """
你是一个人工智能助手。你的输出应该与用户的语言保持一致。
当用户的问题需要调用工具时,你可以从提供的工具列表中调用适当的工具函数。
"""
class Agent:
def __init__(self, client: OpenAI, model: str = "Qwen/Qwen3-8B", tools: List=[], verbose : bool = True):
self.client = client
self.tools = tools
self.model = model
self.messages = [
{"role": "system", "content": SYSREM_PROMPT},
]
self.verbose = verbose
def get_tool_schema(self) -> List[Dict[str, Any]]:
# 获取所有工具的 JSON 模式
return [function_to_json(tool) for tool in self.tools]
def handle_tool_call(self, tool_call):
# 处理工具调用
function_name = tool_call.function.name
function_args = tool_call.function.arguments
function_id = tool_call.id
function_call_content = eval(f"{function_name}(**{function_args})")
return {
"role": "tool",
"content": function_call_content,
"tool_call_id": function_id,
}
def get_completion(self, prompt) -> str:
self.messages.append({"role": "user", "content": prompt})
# 获取模型的完成响应
response = self.client.chat.completions.create(
model=self.model,
messages=self.messages,
tools=self.get_tool_schema(),
stream=False,
)
# 检查模型是否调用了工具
if response.choices[0].message.tool_calls:
self.messages.append({"role": "assistant", "content": response.choices[0].message.content})
# 处理工具调用
tool_list = []
for tool_call in response.choices[0].message.tool_calls:
# 处理工具调用并将结果添加到消息列表中
self.messages.append(self.handle_tool_call(tool_call))
tool_list.append([tool_call.function.name, tool_call.function.arguments])
if self.verbose:
print("调用工具:", response.choices[0].message.content, tool_list)
# 再次获取模型的完成响应,这次包含工具调用的结果
response = self.client.chat.completions.create(
model=self.model,
messages=self.messages,
tools=self.get_tool_schema(),
stream=False,
)
# 将模型的完成响应添加到消息列表中
self.messages.append({"role": "assistant", "content": response.choices[0].message.content})
return response.choices[0].message.content
```
Agent 的工作流程如下:
1. 接收用户输入。
2. 调用大模型(如 Qwen),并告知其可用的工具及其 Schema。
3. 如果模型决定调用工具,Agent 会解析请求,执行相应的 Python 函数。
4. Agent 将工具的执行结果返回给模型。
5. 模型根据工具结果生成最终回复。
6. Agent 将最终回复返回给用户。
如图所示,Agent 调用工具流程:

#### Step 4: 运行 Agent
现在我们可以实例化并运行 Agent。在 `demo.py` 的 `if __name__ == "__main__":` 部分提供了一个简单的命令行交互示例。
```python
if __name__ == "__main__":
client = OpenAI(
api_key="YOUR_API_KEY", # 替换为你的 API Key
base_url="https://api.siliconflow.cn/v1",
)
# 创建 Agent 实例,传入 client、模型名称和工具函数列表
agent = Agent(
client=client,
model="Qwen/Qwen3-8B",
tools=[get_current_datetime, add, compare, count_letter_in_string],
verbose=True # 设置为 True 可以看到工具调用信息
)
# 开始交互式对话循环
while True:
# 使用彩色输出区分用户输入和AI回答
prompt = input("\033[94mUser: \033[0m") # 蓝色显示用户输入提示
if prompt.lower() == "exit":
break
response = agent.get_completion(prompt)
print("\033[92mAssistant: \033[0m", response) # 绿色显示AI助手回答
```