TODO 反应式编程
一、反应式编程库介绍
1.1 为什么要使用反应式编程库?
更好的写异步代码。
统一的异步编码方式。
链式调用。
1.2 反应式编程库示例
Mono Flux.
spring-webflux框架/vertx/quarkus
静态编译技术:graalVM/android
1.3 反应式编程库和其他异步编程框架的对比
不同的异步编程方式:
二、反应式编程库原理
2.1 有哪些反应式编程库
rxjava/reactor-core标准
2.2 反应式库的核心接口
Publisher/Subscriber/Subctiption
java9
2.3 实现原理概括
1. 命令式编程

2. 声明式编程

3. 函数式编程Stream
去除中间过程,横向改为纵向处理

1. 声明阶段
将Op组装成Pipeline
2. 回溯阶段
生成Sink链
3. 执行阶段
执行Sink方法
最核心的就是类为AbstractPipeline,ReferencePipeline和Sink接口.AbstractPipeline抽象类是整个Stream中流水线的高度抽象了源头sourceStage,上游previousStage,下游nextStage,定义evaluate结束方法,而ReferencePipeline则是抽象了过滤,转换,聚合,归约等功能,每一个功能的添加实际上可以理解为卷心菜,菜心就是源头,每一次加入一个功能就相当于重新长出一片叶子包住了菜心,最后一个功能集成完毕之后整颗卷心菜就长大了。而Sink接口呢负责把整个流水线串起来,然后在执行聚合,归约时候调AbstractPipeline抽象类的evaluate结束方法,根据是否是并行执行,调用不同的结束逻辑,如果不是并行方法则执行terminalOp.evaluateSequential否则就执行terminalOp.evaluateParallel,非并行执行模式下则是执行的是AbstractPipeline抽象类的wrapAndCopyInto方法去调用copyInto,调用前会先执行一下wrapSink,用于剥开这个我们在流水线上产生的卷心菜。从下游向上游去遍历AbstractPipeline,然后包装到Sink,然后在copyInto方法内部迭代执行对应的方法。最后完成调用
4. 反应式编程Reactor

反应式编程模型在执行中主要有5条链路:
1. 声明流程
组装reactor执行链路,绑定上下游节点,在 subscribe() 之前,我们什么都没做,只是在不断的包裹 Publisher 将作为原始的 Publisher 一层又一层的返回回来。
生成Publisher
2. 回溯流程
subscribe()
生成Subscriber
内存数据发送很简单,就是循环发送。而对于像数据库、RPC 这样的场景,则会触发请求的发送。
Publisher 接口中的 subscribe 方法语义上有些奇特,它表示的不是订阅关系,而是被订阅关系。即 aPublisher.subscribe(aSubscriber) 表示的是 aPublisher 被 aSubscriber 订阅。
对于中间过程的 Mono/Flux,subscribe 阶段是订阅上一个 Mono/Flux;而对于源 Mono/Flux,则是要执行 Subscriber.onSubscribe(Subscription s) 方法。
3. 通知流程
onSubscribe()
生成Subscription,并将Subscriber作为成员参数传入
4. 背压流程
request(n)
基于Subscription实现request(n)机制
5. 执行流程
doNext()/....
基于Subscription中的Subscriber实现执行机制

三、Reactor源码分析
3.1 Reactor-core工作原理

SPI 模型定义
Publisher 即被观察者
Publisher 在 PRR 中 所承担的角色也就是传统的 观察者模式 中的 被观察者对象,在 PRR 的定义也极为简单。
package org.reactivestreams;
public interface Publisher<T> {
public void subscribe(Subscriber<? super T> s);
}
Publisher 的定义可以看出来,Publisher 接受 Subscriber,非常简单的一个接口。但是这里有个有趣的小细节,这个类所在的包是 org.reactivestreams,这里的做法和传统的 J2EE 标准类似,我们使用标准的 Javax 接口定义行为,不定义具体的实现。
Subscriber 即观察者
Subscriber 在 PRR 中 所承担的角色也就是传统的 观察者模式 中的 观察者对象,在 PRR 的定义要多一些。
public interface Subscriber<T> {
public void onSubscribe(Subscription s); ➊
public void onNext(T t); ➋
public void onError(Throwable t);
public void onComplete(); ➍
}
➊ 订阅时被调用
➋ 每一个元素接受时被触发一次
➌ 当在触发错误的时候被调用
➍ 在接受完最后一个元素最终完成被调用
Subscriber 的定义可以看出来,Publisher 是主要的行为对象,用来描述我们最终的执行逻辑。
行为是由Subscriber触发的,这是一种Pull模型,如果是Publisher触发,则为Push模型。
Subscription 桥接者
在最基础的 观察者模式 中,我们只是需要 Subscriber 观察者 Publisher 发布者,而在 PRR 中增加了一个 Subscription 作为 Subscriber Publisher 的桥接者。
public interface Subscription {
public void request(long n); ➊
public void cancel(); ➋
}
➊ 获取 N 个元素往下传递
➋ 取消执行
为什么需要这个对象,笔者觉得是一是为了解耦合,第二在 Reference 中有提到 Backpressure 也就是下游可以保护自己不受上游大流量冲击,这个在 Stream 编程中是无法做到的,想要做到这个,就需要可以控制流速,那秘密看起来也就是在 request(long n) 中。
中间层,主要用于解耦和流控。
3.2 实现细节
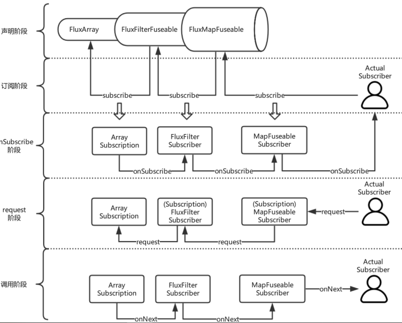
- 声明阶段: 当我们每进行一次 Operator 操作 (也就 map filter flatmap),就会将原有的 FluxPublisher 包裹成一个新的 FluxPublisher

最后生成的对象是这样的

- subscribe阶段: 当我们最终进行 subscribe 操作的时候,就会从最外层的 Publisher 一层一层的处理,从这层将 Subscriber 变化成需要的 Subscriber 直到最外层的 Publisher

最后生成的对象是这样的

- onSubscribe阶段: 在最外层的 Publisher 的时候调用 上一层 Subscriber 的 onSubscribe 函数,在此处将 Publisher 和 Subscriber 包裹成一个 Subscription 对象作为 onSubscribe 的入参数。

- 最终在 原始 Subscriber 对象调用 request() ,触发 Subscription 的 Source 获得数据作为 onNext 的参数,但是注意 Subscription 包裹的是我们封装的 Subscriber 所有的数据是从 MapSubscriber 进行一次转换再给我们的原始 Subscriber 的。

经过一顿分析,整个 PRR 是如何将操作整合起来的,我们已经有一个大致的了解,通过不断的包裹出新的 Subscriber 对象,在最终的 request() 行为中触发整个消息的处理,这个过程非常像 俄罗斯套娃,一层一层的将变化组合形变操作变成一个新的 Subscriber, 然后就和一个管道一样,一层一层的往下传递。
- 最终在 Subscription 开始了我们整个系统的数据处理

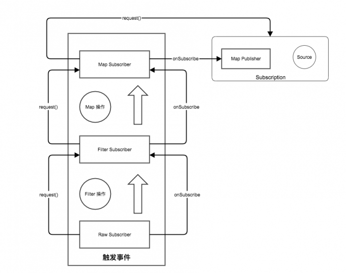
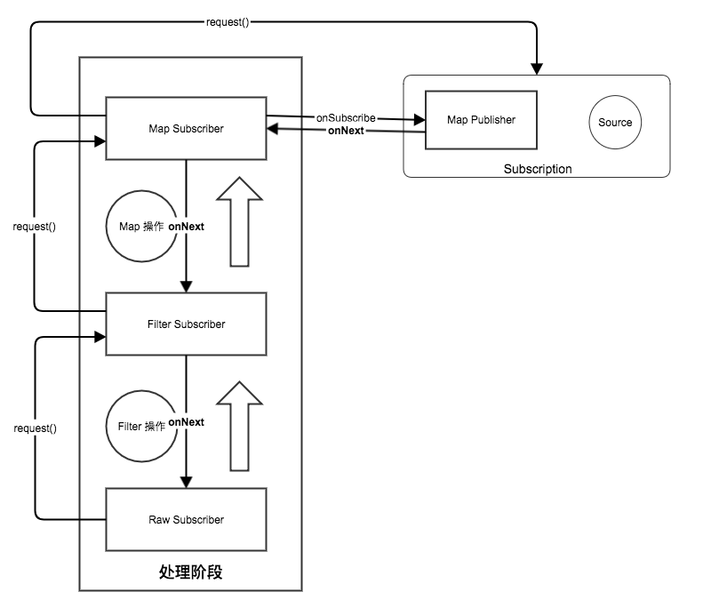
3.3 Reactor示例/高级用法
flatMap异步原理
map: 用于同步非阻塞的一对一转换
flatMap: 适用于异步非阻塞的1到N转换
demo:
-
异步编程示例demo
-
通过map模拟flatmap功能
-
把对publisher的处理封装起来->flatmap
原理:
-
MonoCompletionStage,对异步对象的封装
-
MonoFlatMap,
在subscribe时直接调用下游的onsubscribe
在异步回调时调用上游的subscribe
四、总结
- 在声明阶段,我们像 俄罗斯套娃 一样,创建一个嵌套一个的 Publisher
- 在 subscribe() 调用的时候,我们从最外围的 Publisher 根据包裹的 Operator 创建各种 Subscriber
- Subscriber 通过 onSubscribe() 使得他们像一个链条一样关联起来,并和 最外围的 Publisher 组合成一个 Subscription
- 在最底层的 Subscriber 调用 onSubscribe 去调用 Subscription 的 request(n); 函数开始操作
- 元素就像水管中的水一样挨个 经过 Subscriber 的 onNext(),直至我们最终消费的 Subscriber
TODO 反应式编程
一、反应式编程库介绍
1.1 为什么要使用反应式编程库?
更好的写异步代码。
统一的异步编码方式。
链式调用。
1.2 反应式编程库示例
Mono Flux.
spring-webflux框架/vertx/quarkus
1.3 反应式编程库和其他异步编程框架的对比
不同的异步编程方式:
二、反应式编程库原理
2.1 有哪些反应式编程库
rxjava/reactor-core标准
2.2 反应式库的核心接口
Publisher/Subscriber/Subctiption
java9
2.3 实现原理概括
1. 命令式编程
2. 声明式编程
3. 函数式编程Stream
去除中间过程,横向改为纵向处理
1. 声明阶段
将Op组装成Pipeline
2. 回溯阶段
生成Sink链
3. 执行阶段
执行Sink方法
4. 反应式编程Reactor
反应式编程模型在执行中主要有5条链路:
1. 声明流程
组装reactor执行链路,绑定上下游节点,在 subscribe() 之前,我们什么都没做,只是在不断的包裹 Publisher 将作为原始的 Publisher 一层又一层的返回回来。
生成Publisher
2. 回溯流程
subscribe()生成Subscriber
3. 通知流程
onSubscribe()生成Subscription,并将Subscriber作为成员参数传入
4. 背压流程
request(n)基于Subscription实现request(n)机制
5. 执行流程
doNext()/....基于Subscription中的Subscriber实现执行机制
三、Reactor源码分析
3.1 Reactor-core工作原理
SPI 模型定义
Publisher 即被观察者
Publisher 在 PRR 中 所承担的角色也就是传统的 观察者模式 中的 被观察者对象,在 PRR 的定义也极为简单。
Publisher 的定义可以看出来,Publisher 接受 Subscriber,非常简单的一个接口。但是这里有个有趣的小细节,这个类所在的包是 org.reactivestreams,这里的做法和传统的 J2EE 标准类似,我们使用标准的 Javax 接口定义行为,不定义具体的实现。
Subscriber 即观察者
Subscriber 在 PRR 中 所承担的角色也就是传统的 观察者模式 中的 观察者对象,在 PRR 的定义要多一些。
➊ 订阅时被调用
➋ 每一个元素接受时被触发一次
➌ 当在触发错误的时候被调用
➍ 在接受完最后一个元素最终完成被调用
Subscriber 的定义可以看出来,Publisher 是主要的行为对象,用来描述我们最终的执行逻辑。
Subscription 桥接者
在最基础的 观察者模式 中,我们只是需要 Subscriber 观察者 Publisher 发布者,而在 PRR 中增加了一个 Subscription 作为 Subscriber Publisher 的桥接者。
➊ 获取 N 个元素往下传递
➋ 取消执行
为什么需要这个对象,笔者觉得是一是为了解耦合,第二在 Reference 中有提到 Backpressure 也就是下游可以保护自己不受上游大流量冲击,这个在 Stream 编程中是无法做到的,想要做到这个,就需要可以控制流速,那秘密看起来也就是在 request(long n) 中。
3.2 实现细节
最后生成的对象是这样的
最后生成的对象是这样的
经过一顿分析,整个 PRR 是如何将操作整合起来的,我们已经有一个大致的了解,通过不断的包裹出新的 Subscriber 对象,在最终的 request() 行为中触发整个消息的处理,这个过程非常像 俄罗斯套娃,一层一层的将变化组合形变操作变成一个新的 Subscriber, 然后就和一个管道一样,一层一层的往下传递。
3.3 Reactor示例/高级用法
flatMap异步原理
map: 用于同步非阻塞的一对一转换
flatMap: 适用于异步非阻塞的1到N转换
demo:
异步编程示例demo
通过map模拟flatmap功能
把对publisher的处理封装起来->flatmap
原理:
MonoCompletionStage,对异步对象的封装
MonoFlatMap,
在subscribe时直接调用下游的onsubscribe
在异步回调时调用上游的subscribe
四、总结