-
Notifications
You must be signed in to change notification settings - Fork 2
Expand file tree
/
Copy pathREADME.md~
More file actions
executable file
·46 lines (25 loc) · 1.51 KB
/
README.md~
File metadata and controls
executable file
·46 lines (25 loc) · 1.51 KB
1
2
3
4
5
6
7
8
9
10
11
12
13
14
15
16
17
18
19
20
21
22
23
24
25
26
27
28
29
30
31
32
33
34
35
36
37
38
39
40
41
42
# Getting-Started (for co-developers)
To install the board check our developer repository: https://github.com/TeenyRiot
Add this url to your board manager https://teenyriot.github.io/TeenyRiot/package_teenyriot_index.json

The easy instruction should go to the github wiki
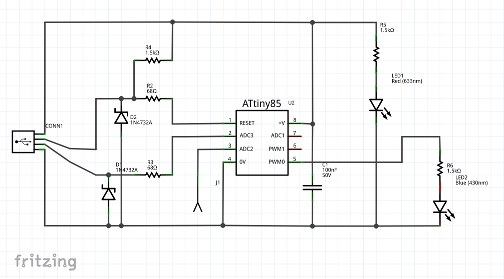
# The Circuit Schematic


# The Bootloader
# Attaching a Coconut
# Making Boards
There are many ways to make this board! Just start soldering on a proto-board or design/etch your own circuits.
We made some PCB designs for manufacturing and smd soldering, aswell as simple one-sided boards to make in the Majority of the world locally. Check the folder of the PCB to download the pdfs.

BOM:
* 2 x 68 Ohm Resistor
* 1 * 1.5 kOhm Resistor
* 1 * 1 kOhm Resistor
* 1 * 220 Ohm Resistor
* 1 * 100 nF Capacitor
* 2 * 3.3V Zener Diode
* 1 * Attiny85
* 1 * USB Connector
* 2 * LED (different colors)
# Re-programming other functionalities (and co-developing new applications)